各位老师:
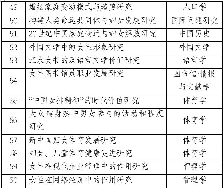
2020年国家社科基金项目的申报工作现已开始,在《指南》涉及的23个学科领域中,马克思主义·科学社会主义、党史·党建、理论经济、应用经济、统计学、政治学、法学、社会学、人口学、国际问题研究、中国历史、外国文学、语言学、图书馆·情报与文献学、体育学、管理学等16个学科领域中明确列入了60个直接与妇女/性别和家庭研究相关的选题方向。这些选题与当前妇女/性别和家庭研究工作的重点高度契合,体现出哲学社会科学领域对妇女/性别和家庭研究工作的关注和重视。现将这些选题方向推介给广大教师。
我校作为妇女/性别及家庭相关领域研究的前沿阵地,应牢牢把握相关领域的热点,研究分析《指南》的方向,以“全国妇女理论研究中心”为发展目标和己任,在妇女/性别及家庭领域争取到更高层次科研立项,产出更有分量的标志性科研成果。
学校鼓励各院系、各中心广大申报教师以习近平新时代中国特色社会主义思想为指导,认真学习贯彻落实党的十九大和十九届四中全会精神,研读《指南》,根据这60个选题方向,结合自身优势,利用学校培育经费,向2020年国家社科基金项目发起冲击。



