——图书馆2024年“4.23” 世界读书日阅读宣传
系列活动开始啦
一、活动背景
“胸藏文墨怀若谷,腹有诗书气自华”。书香校园是校园文化的集中显现,书卷气韵是师生最好的品格。为响应党中央推进全民阅读的号召,努力推进书香校园建设、丰富校园文化生活、激发师生们的阅读热情,积极引导广大师生养成“爱读书、读好书、善读书”的阅读习惯,全面提升阅读素养,图书馆将在第29个“世界读书日”来临之际举办形式多样的阅读推广和知识讲座活动。博览滋养心智,阅读精彩人生,让我们一起徜徉在书海,在这春和景明人间四月的芳菲时节,让悦读激扬青春,让书香浸润芳华。
二、活动主题
悦读激扬青春,书香浸润芳华。
三、活动时间
2024年4月10日-5月30日
四、活动内容
1. “4.23”世界读书日中华女子学院阅读宣传月开幕式
时间:4.23中午1:00
主要内容:开幕式、图书馆年度数据发布、读书之星颁奖。
活动地点:教图楼报告厅
2. “志于道 美于行——百年女性艺术家美育浸润之旅”主题展览
活动时间:每周二中午12:30-13:00;4·23开幕式后
活动地点:图书馆五层报刊阅览区
主要内容:
1) 即日起至5月14日,每周二提供展览讲解(扫码预约),每场限额30人,进群领取当天活动参与证明;

2) 听讲解期间现场留言,现场抽奖;
3) 4·23当天场次不限人数,不须预约,按到场人数的10%抽奖;
4) 自行观展(扫码线上看展)的读者可到六层服务台领取留言条,投到任意一个留言箱中,5月底图书馆将组织专家,评选优秀留言,颁发获奖证书,并发放精美礼品;(留言箱位置:五层报刊区咨询台、六层服务台、六层中国女性图书馆咨询台)

5) 已在现场抽奖环节中奖的读者,一并参与优秀留言评选活动。
3. 我是策展人-主题书展设计大赛
活动时间:4月23日—5月23日
活动内容:读者们可发挥自身的专长与喜好,选取自己钟爱的主题,独自精心策划一场图书展览的方案。参赛设计方案通过专业评审,遴选出优秀之作。图书馆除颁发获奖证书外还将陆续为这些优秀设计方案专门策划实施主题图书展览。
4. “书香女院”主题书展暨系列悦读分享会活动
活动时间:4月22日—6月10日
活动地点:图书馆
1) 护苗行动-未成年人保护主题
活动内容:为引导广大师生关心关爱未成年人,保护未成年人健康成长,助力复兴伟业和强国建设,落实《未成年人保护法》,图书馆与法学院(中国妇女儿童权益保障研究院)联合举办“未成年人保护主题书展”活动,书展将围绕《未成年人保护法》“六大保护”布展。书展期间将开展系列悦读分享会活动。
2) 青年榜样·智慧启迪-与榜样共读一本书
活动内容:活动旨在通过展示青年榜样的读书清单,启迪当代青年人的智慧与成长。活动中,我们将精选一系列对青年榜样影响深远的书籍,展示这些书籍的魅力与价值。参与者将有机会深入了解这些书籍背后的故事,以及它们如何塑造了榜样们的思想与行动。此外,我们还将组织读书会,共同探讨书中的智慧与人生的意义。
3) 更多悦读活动,敬请期待……
5. 数据库推广和培训周活动
活动时间:4月22日-5月8日
活动内容:图书馆将在“4.23”世界读书日阅读宣传月期间开展相关数据库展览、答疑及使用培训活动。
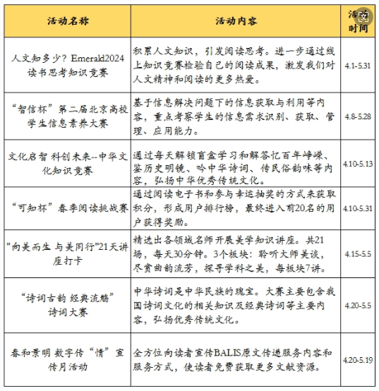
6. 除以上活动外,图书馆还与各数据商平台合作举办线上更多丰富多彩的活动,具体如下:

以上活动内容将陆续推出,具体活动方案详见图书馆相关通知!敬请关注图书馆主页和微信公众号。
图书馆
2024年4月10日